In order to create an effective organization of any type that will work stably and make a profit, it is necessary to create a powerful organizational structure.
Organs
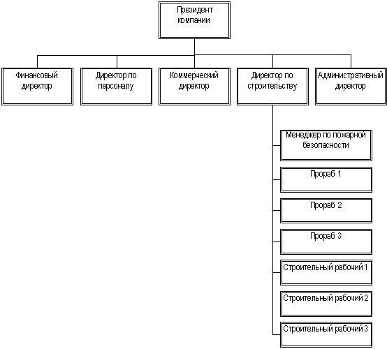
The management structure of a construction company consists primarily of management bodies. Bodies are usually understood as employees of this company, who hold certain positions, and are also responsible for the equipment entrusted to be used in the territory under their control. In addition, each employee from the management bodies has a certain responsibility, and also performs his duties.
In addition to these bodies, there is also a certain control technique, which includes tools used on this site of construction work and controlled by one of the governing bodies. Due to the rapid progress of management technology, it increasingly begins to affect the organs, and, as a result, the structure of the construction company changes.
It is also worth noting that the governing bodies in this area exist of three types - these are higher, lower and equal. The organizational structure of a construction company also has links between different bodies. Such connections are divided into vertical, that is, the subordination of one organ to another, and horizontal, that is, equal rights.

Organization structure of a construction company
Four fundamentally different types of management can be distinguished in the management structure of a construction company. All these types of structures have their own disadvantages and advantages.
- The first form is a linear structure. It is the simplest of all. Such a construction of regulation is characterized by the fact that there is one higher organ and several lower ones. The structure of the construction company with a linear form of management assumes that each group of workers has one boss who is responsible for the work of the whole group, and also makes all decisions relating directly to these workers. He is also the only one who receives all the necessary information from these employees.

- The second regulatory option is a functional type, which assumes a staff of decision-makers. Each of them performs different functions, such as accounting, planning, etc. All decisions made by these bodies must be carried out by all lower-ranking employees.

Combined control circuits
Currently, almost any structure of a construction company is based on combined management methods. Among such combined systems distinguish such as linear-functional or linear-staff. The principle of operation of such controls includes everything that is linear and functional.
Thus, each system has its own boss, but he does not make decisions independently. Each director has a staff of specialists in certain issues that deal with problem solving. However, only the director can approve and permit the use of their solution. After the chief of the highest level permits the use of these solutions to the problem, they are transferred to lower-ranking employees. Each of the lower ranks also has its own headquarters, which is engaged in the implementation of the documents received, and also issues its own, distributed even lower, etc. This is the essence of the combined management system, which was called the linear staff.

Advantages of different control systems
The advantages of a linear structure include several factors.First of all, the advantage will be that there is a single leader. Because of this, the process of exchanging information is strictly vertical and has no delays in other systems. Most often, this type of construction is used in companies where there is no need to solve many problems at a time. The greatest efficiency is revealed when there are a small number of tasks and all of them need to be solved quickly, and in the nearest higher management system.
Naturally, the advantage of a functional system will be that a whole staff of specialists will solve one problem. This leads to the fact that the reaction to any problems is accelerated several times. Because of this, the efficiency of all subordinate structures increases.

The disadvantages of various forms of management
Like any other thing, the structure of a construction company cannot exist without flaws. The disadvantages of linear control systems include the fact that only one person has to solve all the problems on the site. This means that he must be a specialist in everything. However, as everyone knows, it is impossible to be such, which means that there is a great risk that a less qualified decision will be made than it could be. And this is fraught with losses for the company or problems on the site.
A drawback in a functional system is that each decision is made by many people, which means that there will be a private position of each specialist. Moreover, with such a construction of the governing body, problems arise with the decision of which order to execute first. With this form of management, problems arise with the subordination and distribution of responsibility for the decision.

Construction Organization Management Form
It is worth saying that most often a company is created as an LLC. The structure of a construction company with such a higher governing body can take several forms. It is worth starting with the fact that in a good company the question of management organization never stops. The process of structure development should be ongoing. Further, it is worthwhile to understand that any management structure will be evaluated by the board of directors according to three criteria.
- The content of the activity. By this, most often they mean the development of the activity of the governing body, a change in technology, as well as the release and life cycle of a product.
- Employees. Immediately after creating the management structure, people will come to it who will gain experience, learn, and build relationships in the production environment.
- Environment. This refers to stressful situations that include examples such as a change in the market, a new law, or a change in the general management structure.
These three criteria are both forms of management and criteria by which the structure is evaluated.
Consortium
The structure of a construction company, an example of which can be considered at the work of any company, is not all. There is such a thing as a consortium, which implies the union of several companies into one, and therefore the combination of their management structures. The purpose of such a union is to increase competitiveness, as well as increase profits.