One of the most important elements of any incubator is a temperature regulator. The preservation of eggs depends on the operation of the specified device. Modern modifications are available with compact microcontrollers. They are suitable for almost all types of incubators.
However, it is important to note that they are quite expensive in the market. This problem can be solved independently. To make the thermostat yourself, you must adhere to the assembly instructions. It is also important to familiarize yourself with existing schemes for these devices.

DIY incubator model Kvochka
Do-it-yourself thermostats for an incubator are assembled quite simply. In this case, the microcontroller uses a rotary type. At the beginning of the work, it is important to find the chip. It is selected multichannel type. On average, the threshold current conductivity index of her must be equal to 2.2 microns. The next step is to attach the microcontroller directly. Next, the contactors for connection are connected. Also, the instruction of the thermostat involves the use of wire-type transistors. In order to increase the stability of the device, filters are installed.

Model layout for the Cinderella incubator
You can make this type of temperature regulators for an incubator with your own hands using an ordinary multi-channel microcircuit. However, first of all, a button-type microcontroller is required for assembly. After fixing the element, proceed to soldering the transistors. In this case, they will need two. The capacitance index for them should be at least 5 pF.
The next step is to solder the capacitors. At this stage, it is important to pay attention to the output contacts. The input voltage in the circuit should not exceed 33 V. In turn, the current conductivity parameter must be in the region of 3 microns. The temperature controller sensor for the incubator is located behind the lining. At the end of the work, it is important to isolate the output contacts. To this end, you will have to use a blowtorch.
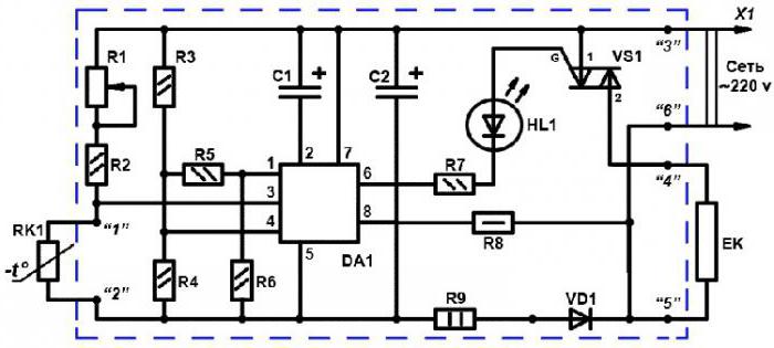
Device for incubator "Mother hen"
These temperature regulators are assembled for the incubator with their own hands without any problems. In this case, the microcontroller will need a rotary type. The circuit itself is applied with a current conductivity of 4.3 microns. On average, the threshold resistance should not exceed 60 Ohms. For some, the temperature of the device may rise sharply. This occurs most often due to network congestion. To solve the presented problem, an open type capacitor is installed. Next, it is important to solder the transistor. In this case, it is standardly used in the field type. The element capacity indicator must be no more than 4.5 pF.

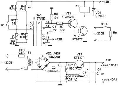
The device for "K157UD2"
The temperature controller circuit for the incubator includes a rotary microcontroller. The microcircuit is selected with high current conductivity. In total, two field-type transistors will be needed for the thermostat. Their capacity must be exactly 22 pF. In this case, filters are used only wired type. On average, the limit resistance parameter should be greater than 30 ohms. As a rule, the output voltage is at 12 V. After fixing the transistors, you should solder the output contacts.
Modifications with pulse triodes
The temperature controller circuit for an incubator with pulsed triodes includes a microcontroller, an expander, as well as a set of capacitors. Directly conductivity must be 4 microns.In order to install pulsed triodes, you will need to use a blowtorch. After that, you should do the expander. Most often it is used open type.
However, some experts pick it up with an amplifier. As a result, the indicator of the output voltage increases to 25 V. In this case, the threshold resistance in the thermostat is at the level of 5 Ohms. To connect the device, a lining with insulators is used. Capacitors are installed behind the transistor. At this point, it is important not to damage the microcontroller.

Single channel transistors for temperature controllers
Do-it-yourself temperature controllers are assembled with single-channel transistors for an incubator with their own hands. First of all, a chip is selected for assembly. Lamprey experts recommend the use of rotary microcontrollers. To increase the conductivity of the current, only one connector is needed. It is used in distribution type. In some cases, transistors are installed with insulators. However, most often they are used without them. The ultimate resistance index in the system never exceeds 50 Ohms. On average, the output voltage parameter is at 5 V.
Dual Channel Transistor Circuit
Thermostats with two-channel transistors are in great demand. To assemble the device, both rotary and button microcontrollers are used. If we consider the first option, then the chip is used on two channels. The conductivity of her current must be at least 4.5 microns. In this case, capacitors will need high sensitivity.
The capacitance indicator for them is required to be 30 pF. Filters are used to reduce the risk of sudden overheating. Many experts solder their expansion type. Directly, the transistor on the electric thermostat is installed behind the lining.

If we consider modifications with push-button microcontrollers, then in this situation special tetrodes are used. Contactors for assembly of a temperature regulator are not required. Filters are standardly used in expansion type. In total, three units will be required for assembly. Their capacitance parameter should be 3.5 pF. All this will avoid problems with network congestion.
Low Capacitor Device
Assembling a digital temperature controller for an incubator with low capacitors is quite simple. For this purpose, only rotary microcontrollers are used. Directly capacitors are installed on the board. A tetrode for assembly will require a beam type.
To install it you will have to use a blowtorch. There are three transistors in the circuit. Their capacity should not exceed 5.5 pF. Thus, the negative resistance index will be 30 ohms. In turn, the output voltage must be at 12 V.

Selective Capacitors
It is possible to make a temperature regulator of this type only on the basis of a button microcontroller and a multi-channel microcircuit. First of all, a board is installed for assembly. It is also important to note that capacitors will require low capacitance. The negative resistance parameter, as a rule, does not exceed 40 Ohms. If the microcontroller is very hot during operation, it means you must use a filter.