In order to make even a small hole in the wall, it should be checked with a detector. In any place there can be live cable, which is a danger to human health. Modern models are made with various dampers. The main parameters of the devices include frequency, sensitivity, and measurement accuracy.
The dimensions of the model are quite different. The average weight of the hidden wiring detector is around 0.3 kg. Indicators can be integrated or non-contact. For 9 thousand rubles, the user can pick up a good hidden wiring detector. Which is better to choose a home appliance? To answer this question, you should consider the types of devices.
Models with vibration dampers
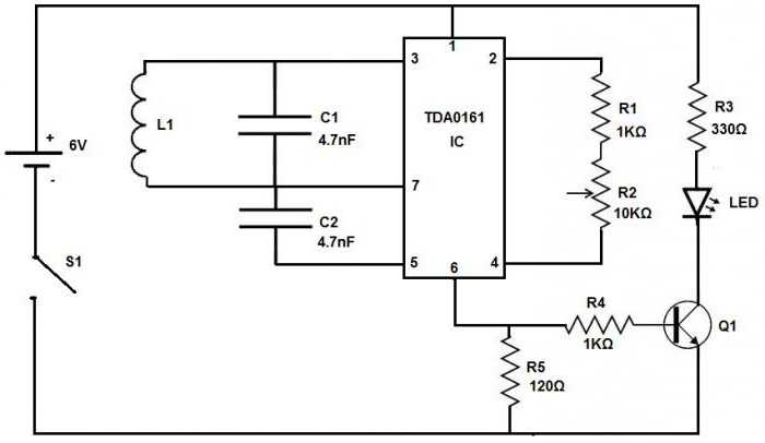
Devices of this type are very common. If you wish, you can make a hidden wiring detector with your own hands. The circuit of the device includes a multi-contact control unit and a damper itself. Many experts recommend using a microcontroller with capacitors.
Next, to make a hidden wiring detector with your own hands, a damper is taken and soldered to the control unit. The generator must be rated at 200 mA. The probe in this case can be used two-wire or three-wire type. In the end, it remains only to choose the batteries for the device.
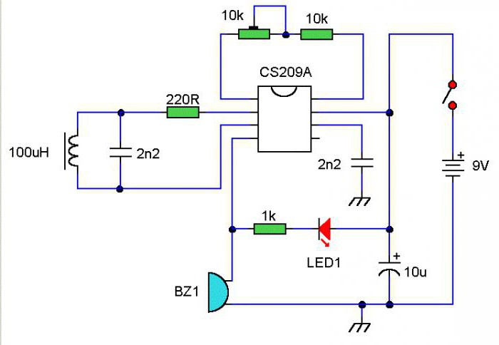
Circuit Models with Resonant Dampers
If necessary, you can make a hidden wiring detector with your own hands. The circuit of the device with resonant dampers includes a multi-contact type control unit. The microcontroller is selected with wired resistors. Directly the sensor can be installed with different sensitivity. The generator is most often used at 200 mA. At the output of the circuit is a probe. For high-frequency detectors, the battery is used at 9 V.
Bosch PMD 1 device overview
The specified hidden wiring detector reviews are positive for the high parameter of the operating frequency at the level of 90 Hz. Directly, the sensitivity of the sensor is at least 5.5 mV. The damper is used in a vibrational type device. The pulse width of the model is 90%.
A protective case is included in the standard package of the device. Measurement accuracy is not more than 1%. The vibration function of the model is provided. According to customer reviews, the model is able to work with wooden walls. The battery is connected to the detector at 8 V. The user can buy the presented device at a price of 8700 rubles.
Bosch PMD 3 Detectors
These are the best hidden wiring detectors of this company among compact models. First of all, it should be noted that they are able to determine the place of a gap in the wiring with high accuracy. The operating frequency of the device is 90 Hz. The maximum cable detection depth is 80 mm. The measurement accuracy is 1.3%. If you believe the customer reviews, then the presented detector is very convenient to use. A protective cover is not included in the standard package. The microcontroller in the presented device is installed with an amplifier. There is a class of protection of the second degree. It is also important to note that you can find the specified detector for 9,200 rubles.
Bosch PMD 7 schematic
The circuit of this detector includes a sensor, as well as a control unit. The damper is used with a two-wire probe. The device makes mistakes very rarely. On wooden surfaces, the presented detector can be used. In this case, the maximum cable detection depth is 75 mm.If necessary, the device is able to work in conditions of high humidity. The threshold frequency is 95 Hz.
The model weighs only 0.32 kg and is very compact. The fuse in the device is used at 9 A. However, it is important to note the disadvantages of the model. First of all, they relate to high energy consumption. The batteries last for about two hours of battery life. The minimum allowable temperature of the hidden wiring detector is -15 degrees. The battery is included in the standard package at 9.5 V. These hidden wiring detectors are sold at a price of 9100 rubles.
Overview of devices Stanley S200
These covert wiring detectors have many advantages. First of all, a high threshold frequency parameter should be noted. Thus, the accuracy of cable detection is quite high. The economy mode of the model turns on in 5 minutes. On wooden and concrete surfaces, the device may be used.
The maximum cable detection depth is 70 mm. The diode testing function of the model is provided. The probe in the device is a two-wire type. According to customers, the model is very simple to use. The price of the presented detector fluctuates around 8600 rubles.
Detectors Stanley S350
The flush-mounted detectors shown are sold with a three-wire probe. The measurement accuracy in this case does not exceed 1.5%. The threshold frequency is at 80 Hz. On wooden surfaces, the model is allowed to be used. The indicator of permissible humidity is at least 90%.
The damper in the model is used of a highly sensitive type. The microcontroller is installed as standard with an amplifier. If necessary, the detector is able to detect cable breaks in the wall. The pulse duty ratio in this case is 90%. The user can buy the presented device for wire detection for 9 thousand rubles.
Features Stanley S400
These flush-mounted detectors are equipped with a high-quality damper. The sensor itself is used at 6 mV. The microcontroller in the device is installed with an amplifier. If we talk about the parameters, then the maximum detection depth of the cable is 70 mm. The threshold frequency of the equipment is as much as 90 Hz. It is also important to note that the protection class is provided for the third degree. The fuse for the model is applied at 10 A.
The permissible humidity threshold for it is 80%. The generator in the device uses low power. The presented device for detecting wiring is sold at a price of 9500 rubles.
RYOBI TEK4 device overview
The specified detector belongs to the budget class. The damper in the device is used at 4 mV. The microcontroller does not have an amplifier. The maximum frequency of the device is at 80 Hz. According to consumer reviews, the model does not work well on wooden surfaces. Another disadvantage of the device is the low humidity threshold. The minimum allowable temperature of the detector is -13 degrees. The generator in the device is used at 100 mA. However, it is important to note that the batteries in the kit last for a long time. The manufacturer provides it at 9 V. The device for detecting wiring for the price of 7 thousand rubles is sold.
Detectors RYOBI TEK6
This detector is sold with a quality 150 mA generator. In this case, the sensor is used with a sensitivity of 5.6 mV. The pulse duty ratio is at least 90%. On wooden surfaces, the device shows itself perfectly. In this case, the maximum cable detection depth is 70 m. The measurement accuracy of the model is 1.5%.
Directly the microcontroller is provided with an amplifier. The indicator in the device is set to an integrated type. According to customers, the operation of the model is very simple. The manufacturer's protection class is provided for the second degree. Permissible humidity threshold is 80%. The indicated device for detecting wiring is sold at a price of 8600 rubles.
Features of RYOBI TEK11
This is a convenient and compact hidden wiring detector. The modification scheme includes a 100 mA generator, as well as an oscillatory type damper. The microcontroller in the device is installed with two amplifiers. On a wooden surface, the device works great. The pulse duty ratio in this case is 90%. Manufacturer protection class is provided for the third degree. Directly, the battery in the kit is 9 V. If we talk about the shortcomings, it should be noted that the model is not able to detect gaps in the cable. Permissible humidity threshold is very low. The user can buy this device for wiring detection at a price of 8700 rubles.
Milwaukee C12 device overview
This company in 2001 released the first hidden wiring detector. Which is better to choose a device? Answering this question, it should be noted that this particular device is sold with a high-quality sensor. The sensitivity parameter is as much as 5.7 mV. In turn, the threshold frequency is at 90 Hz. According to customers, errors in detecting a power cable are rare.
The manufacturer's protection class is provided for the second degree. The pore resistance of the device is at 55 ohms. The controller in this case is used with an amplifier. The generator is set at 140 mA by the manufacturer. The minimum allowable temperature of the detector is at -15 degrees. The control unit is multi-pin type. This metal and hidden wiring detector is currently sold at a price of 8700 rubles.
Instruments Milwaukee C13
This detector is very popular nowadays. In this case, the microcontroller is installed with two amplifiers. The fuse is used at 10 A. The measurement accuracy of the device is 1.2%. The vibration function of the model is provided.
It is also important to note that it works great on wooden and concrete surfaces. If necessary, the user is able to determine the exact location of the gap in the power cable. The generator is provided by the manufacturer for 160 mA. You can find a detector on the market at a price of 9 thousand rubles.